W dniu 7.03.2026 Kierownik Kierunku Automatyka wręczył Certyfikaty w ramach IT Academy Microsoft. Projekt realizowany na przedmiocie Technologia informacyjna.
Certyfikaty wręczył Kierownik Zakładu Automatyka i Robotyka pan mgr inż. Radosław Kruk



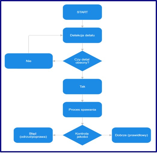
Projekt 1
„Projektowanie i optymalizacja zrobotyzowanego stanowiska spawalniczego w przemyśle motoryzacyjnym”. W projekcie wykorzystano robota o strukturze przegubowej (antropomorficznej), ze względu na największą elastyczność i zasięg pracy niezbędny przy spawaniu skomplikowanych geometrii.
Opis realizacji: Do wykonania schematu wybrano szablon „Flowchart”. Z biblioteki symboli podstawowych użyto bloków decyzyjnych (kształt rombu) do weryfikacji obecności detalu oraz kontroli jakości. Procesy technologiczne oznaczono blokami operacyjnymi (prostokąty). Połączono je liniami logicznymi przy użyciu narzędzia „SmartLines”, co pozwoliło na automatyczne wyrównanie sekwencji sterowania. Algorytm uwzględnia pętlę zwrotną w przypadku braku detalu oraz kończy się dwoma stanami: akceptacją wyrobu (Dobrze) lub procedurą błędu (Odrzut/Poprawa).


Projekt 2
„Roboty przemysłowe w przemyśle 5.0”

